普通的專利申請周期較長,尤其是含金量最高的發明專利,一般都是2-3年,甚至更長。雖然普通專利申請對于申請人及企業的限制很少(符合專利法即可)更適合普羅大眾以及各類大中小企業。但由于市場不斷進步,一些高新技術產業在專利上(尤其是發明專利)的需求量與日俱增。普通專利申請程序對于產品升級換代快的企業幾乎毫無優勢。于是針對此類企業,國家知識產權局相繼推出了【優先審查】和【快速預審】兩種加速通道。
01
什么是優先審查和快速預審?
優先審查
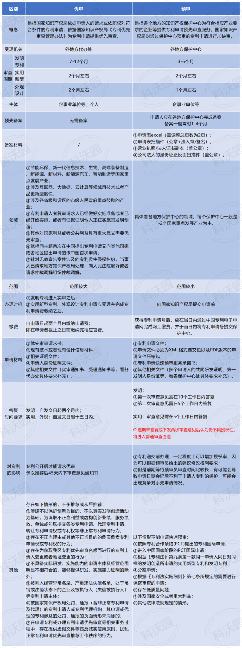
優先審查(下面簡稱“優審”):是指國家知識產權局依據申請人的請求或依職權對符合條件的專利申請,依據國家知識產權局《專利優先審查管理辦法》為專利申請提供優先審查。
快速預審
快速預審(下面簡稱“預審”):是指各個地方的知識產權保護中心為符合相應產業要求的企業等提供專利申請預先審查服務,即個人是不可以申請專利快速預審的。國家知識產權局對通過保護中心預審的專利申請進行加快審。
快速預審具有三個典型特點:
(一)具有地域性和領域性。申請人僅能向其住所地對應的知識產權保護中心提交備案申請以及將具體案件提交快速預審審查。備案主體所處產業須符合對應保護中心所受理的技術產業范圍,具體案件需落入相應保護中心對應IPC分類號;
(二)在國家知識產權局對案件進行正式審理之前,對應保護中心需對案件進行預先審查。預先審查的具體審查方面可以包括技術領域是否落入對應IPC分類號、是否有明顯的形式問題以及明顯的新創性問題等,為后續國知局加速審查掃清前期的障礙;
(三)為配合國知局的加速審查,快速預審案件在整個審查過程中會失去許多權益,例如,必須早日公布該專利申請、提交申請時必須同時提實審、答復審查意見的期限被大大縮短、須放棄《專利法實施細則》第五十一條第一款和第二款所規定的對申請進行主動修改的權利等等。
注意!
同案申請的發明不能走優先審查和快速預審!
02
優先審查和快速預審的區別?
辦理時機的區別
發明專利申請應在進入實審之后申請優先審查,實用新型專利、外觀設計專利申請應受理并完成專利申請費繳納之后申請優先審查。
快速預審則需要在向國家知識產權局提交申請前進行申請。
領域及范圍的區別
①節能環保、新一代信息技術、生物、高端裝備制造、新能源、新材料、新能源汽車、智能制造等國家重點發展產業;
快速預審的領域:具體看各地方保護中心的領域,每個保護中心一般是1-2個國家重點發展產業為主。
審查周期的區別

優先審查有明確的承諾審結的時限,根據《專利優先審查管理辦法》(2017)(局令第76號),國家知識產權局同意進行優先審查的,自同意之日起,發明專利申請在四十五日內發出第一次審查意見通知書,并在一年內結案;實用新型和外觀設計專利申請在兩個月內結案;
材料要求的區別
優先審查無需進行預先備案。
快速預審則需要在各地方保護中心完成備案,備案一般需時1-4個月,需提交申請表excel、申請表掃描件、營業執照/法人證書副本、公司法人的身份證正反面掃描件等備案材料。

通過對備案要求以及申報材料的對比,可以看出,快速預審手續更復雜,前期的準備工作投入的時間精力會更多,文件的準備難度也會較高。
答復時間的區別
對于優先審查的專利申請,申請人應當盡快作出答復或者補正。申請人答復發明專利審查意見通知書的期限為通知書發文日起兩個月,申請人 答復實用新型和外觀設計專利審查意見通知書的期限為通知書發文日起十五日。
對于快速預審的專利申請,申請人答復發明專利第一次審查意見需在10個工作日內,第二次審查意見需在5個工作日內答復;答復實用新型專利審查意見需在 5個工作日內。值得注意的是,申請快速預審的專利申請逾期未答復或下發兩次審查意見后認為仍不具授權性,將進入普通審查通道。
對專利影響的區別
發明專利申請的優先審查需要等進入實質審查后才能請求,在進入實質審查之后的三個月內,申請人可以依照專利法實施細則第51條進行主動修改。然而,由于在提出優先審查請求后,2-4周內就可能得到案件予以進行優先審查的通知書,并且進入優先審查程序后,申請將在45天內下發第一次審查意見通知書。因此,如果申請人在提出優先審查請求后希望進行主動修改,則可能會因違反《專利優先審查管理辦法》第十二條第一款的規定而喪失已經獲得的優先審查的資格。而當申請人想保留優先審查資格的情況下,則會完全喪失進實質審查主動修改的機會。
具體可參考下表:
03
流程以及手續辦理
優先審查程序
根據國家知識產權局新版審查及受理系統上線工作整體安排,自2023年1月26日起申請人或代理機構可訪問“專利業務辦理系統”網頁版(cponline.cnipa.gov.cn),通過“專利事務服務”模塊網上辦理專利申請優先審查相關業務。
辦理專利申請優先審查業務,需由在“專利業務辦理系統”注冊的申請人本人或本案代理機構賬號提交。若委托非本案代理機構辦理,需出具代理委托書。申請人或代理機構按要求提交專利申請優先審查請求后,由國家知識產權局專利局依職責權限進行審核推薦,結果可在“專利業務辦理系統”中查詢。獲推薦的案件由國家知識產權專利局進行審核確定,結果以電子件《專利申請予以優先審查通知書》或《專利申請不予優先審查通知書》的形式,通過“專利業務辦理系統”反饋申請人或代理機構。
快速預審程序
1、快速預審流程

①在系統登錄頁面,申請主體可選擇“申請主體”頁簽,點擊“申請主體用戶注冊”。

②根據頁面指示填寫相應的信息并上傳相應文件,所有帶*為必填項。
③注冊審核通過后,申請主體即可使用注冊的用戶名和密碼登錄系統,點擊備案申請。


04
總結
所以,企業也應當根據專利申請的目的,綜合考慮自身的發展、行業前景、市場變化等因素,合理制定專利申請策略,實現利益最大化。